PT Pola Teknik Konsultan
PT Pola Teknik Konsultan

Tentang Kami

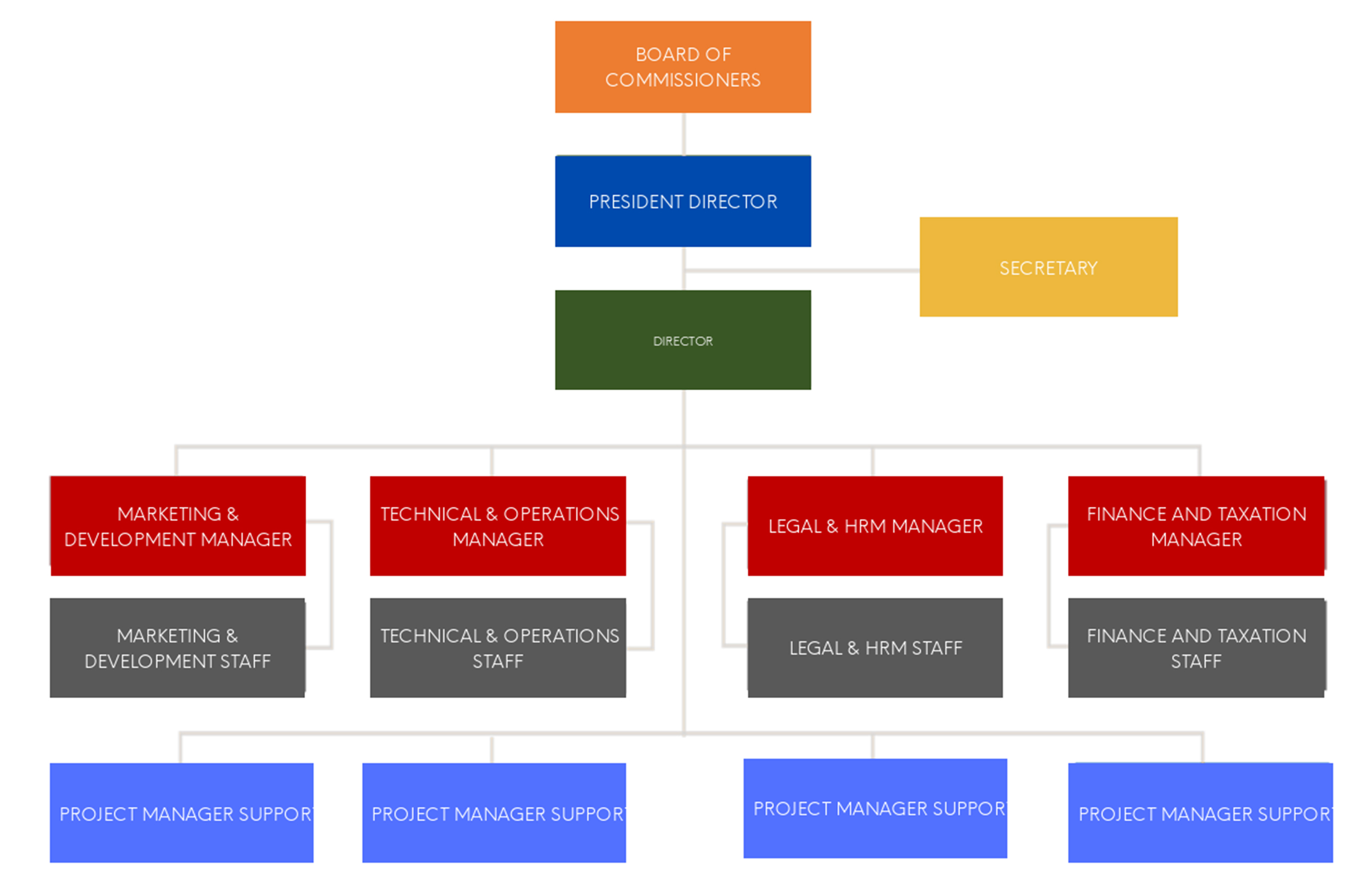
Struktur Organisasi Perusahaan

PT. POLA TEKNIK KONSULTAN, dalam perkembangan dan dinamikanya sesuai dengan tantangan di masa yang akan datang, struktur organisasi memegang peranan yang sangat esensial sebagai dasar dalam pengambilan keputusan bisnis di bidang usaha jasa konsultansi. Kebijakan dan keputusan strategis dilakukan melalui koordinasi yang terstruktur dan masif untuk membangun kinerja perusahaan secara berkelanjutan.

Struktur Organisasi Perusahaan
PT Pola Teknik Konsultan

Jajaran Direksi

Jajaran Direksi PT. POLA TEKNIK KONSULTAN

Denny Jauhari S.E., M.M​

Direktur Utama

Fery Setiawan, SP

Direktur

R. Ivan P Dwipawijaya, SH

Direktur

Joko Susilo, SE

Direktur

Move together - do the best forever

Life isn't about finding yourself. Life is about creating yourself. "Gerge Bernard Shaw"

PT Pola Teknik Konsultan